Fabelhafte Schematic Diagram Led Backlight Bild

Fabelhafte Schematic Diagram Led Backlight Bild. Tp.vst59s (tsumv59s) universal lcd/led board. Schematic diagram of tester for led tv backlight with complete details of the parts needed. Power supply circuit diagram _ firmware upgrade_factory setting_ sharp lc24le150 _ led tv.

Vizio E600i-B3 LED TV No Backlights - Voltage Test ...
Vizio E600i-B3 LED TV No Backlights - Voltage Test ... from i.ytimg.com
Auto intensity control of high powered led lights circuit. It would be nice if these led strings had standards for each size of screen then one could build a test circuit just to plug in and see if the individual strings worked or. Ordinary led flashers turn the led on and off abruptly, which can get a little irritating after a while. They are easy to cut at the boundary of each section, theres a little cut mark area and some copper tabs you can solder to. The leds are arranged in series as shown in the following schematic Netbooks such as the dell inspiron mini 10 and possibly others may only have two wires going to the led i was just thinking a schematic or something on how to make a lcd cable/power thingy would be better for the average tech to use on a daily basis.

Here are the schematic diagrams document for the following few universal lcd/led controller mainboards for the better understanding of circuit diagrams and block diagrams:

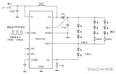
Auto intensity control of high powered led lights circuit. Two wire led backlight configurations: Boost, led, backlight, driver, switching power supply, max16809 reference design 4384 includes: Netbooks such as the dell inspiron mini 10 and possibly others may only have two wires going to the led i was just thinking a schematic or something on how to make a lcd cable/power thingy would be better for the average tech to use on a daily basis. Auto intensity control of high powered led lights circuit. Ccfl vs led backlights in lcd screens. Here are available schematic diagrams for some smart led tv board. It would be nice if these led strings had standards for each size of screen then one could build a test circuit just to plug in and see if the individual strings worked or. Why pwm on ccfl backlights might be easier on the eyes. Power supply circuit diagram _ firmware upgrade_factory setting_ sharp lc24le150 _ led tv.